Knowledge Base

Ghost Builder Workflow

Production Workflow

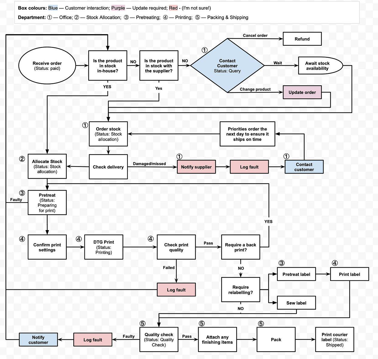
End-to-end POD fulfillment workflow: Order → Stock → Pretreat → Print → QC → Ship. Includes fault handling and department responsibilities.

Operations